找回密码
 立即注册
搜索
热搜: 活动 交友 discuz
查看: 37|回复: 0

211高校官宣:“取消”本科毕业论文

[复制链接]

359

主题

0

回帖

1119

积分

版主

积分
1119
发表于 2025-11-8 18:35:39 | 显示全部楼层 |阅读模式
本科生不写论文,也能毕业!


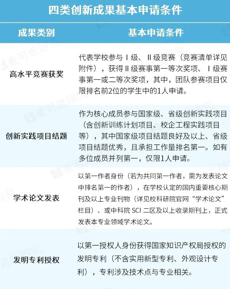
近日,南京航空航天大学发布《关于开展本科生高水平创新成果替代毕业设计(论文)试点工作的通知》(以下简称《通知》),明确2026届本科毕业生可申请用高水平竞赛获奖、创新实践项目结题、学术论文发表、发明专利授权四类成果,替代毕业设计(论文)


根据《通知》,可申请替代毕业设计(论文)的创新成果须为该校本科毕业生(含第二学士学位学生)在校期间获得,且成果第一完成单位须为“南京航空航天大学”;申请学生须为成果核心完成人,仅承担资料收集、数据录入等辅助性工作的成果不予认可;成果须在教师指导下,通过科学研究或工程实践获得,完整包含问题分析、调查研究、方案设计、论证、实施等过程,能体现学生综合运用专业知识和技能分析、解决实际问题的能力,且符合本专业核心培养目标。与专业无关、单一技能简单应用获得的成果,不纳入替代范围。
四类成果具体要求如下:


《通知》规定,教务部组织专家评审组,采用现场答辩形式进行校级评审,原则上答辩通过率不超过2/3答辩专家将围绕“成果与专业的关联度、学生对成果的贡献、成果创新性与价值、《替代报告》质量、答辩表现”五个维度,综合评定替代结论和毕设成绩。

答辩通过的学生,直接获得毕设相应学分;答辩未通过的学生,须在学院指导下,按2026届毕设常规流程开展后续工作,确保按时完成毕设。

这一政策为本科毕业考核提供了更多元的路径,也呼应了近年来高等教育界对本科毕业论文存废与改革的持续讨论。


01近半数受访高校师生支持取消本科毕业论文
事实上,关于“是否取消本科毕业论文”的讨论已持续多年。从建议取消本科论文“独创性”要求、取消毕业论文答辩,到建议直接取消大学本科的毕业论文。

2023年,北京大学教育学院研究员卢晓东在《中国科学报》发文中提到,在此前的精英化教育阶段,毕业论文作为本科生科研课程之一,可以是一门必修课。但当我国进入高等教育普及化阶段后,如果每名学生都必须参与其中,会引起资源不够、教师精力不够、学生研究动力不足、能力难以匹配等一系列问题。文章一出随即引起新一轮热议,并收获了大量赞同声音。

今年4月,一则2025年高校师生毕业论文指导/撰写情况研究,则进一步用数据呈现了当前师生对本科毕业论文的看法。

研究发现,在受访的超3000名高校师生中近半数(47%)支持取消本科毕业论文,其中,受访高校教师支持取消毕业论文的比例为50%,大学生的该比例为46%。从不同院校类型看,普通本科院校教师支持取消本科生论文的比例更高,达60%
本科论文与培养目标脱节是高校师生支持取消论文的最主要的原因。数据显示,支持取消论文的高校教师中,80%认为毕业论文与培养目标脱节,学生群体中这一比例也达到66%。以应用型人才的培养为例,这类学生可能更需要实践技能训练而非学术论文。这反映出目前部分高校的论文制度与实际人才培养需求存在偏差。

本科生论文质量低是高校师生支持取消毕业论文的第二大主因。受访教师中75%认为本科生论文存在临时拼凑、粗制滥造的情况,应该取消;学生的该比例为44%。值得注意的是,普通本科高校教师认为学生论文质量低的比例(82%)远高于“双一流”高校教师(41%)。


当然,也有不少声音支持保留毕业论文。他们认为毕业论文是对大学四年学习成果的全面性总结,是对学生专业综合素质、科学研究和独立工作能力的综合考查。尽管在高校扩招与就业压力等因素影响下,本科论文整体水平有所下滑,但不能“因噎废食”,而更应该严把质量关。

研究显示,受访高校师生中有超三成(31%)明确反对取消毕业论文。“双一流”院校教师反对取消的比例更高,为50%。


02多样化是本科毕业考核未来趋势
其实以上两种看似“截然不同”的观点,其最终目标并不矛盾,都是希望用更有效的方式对本科生大学四年的学习成果进行评价。正是基于这一共识,单纯的争论正在转化为实践层面的探索。近年来国内高校在本科毕业考核评价方面逐渐展现出多元化的趋势。
✎ 浙江农林大学出台办法,允许应届本科毕业生以科技创新活动成果代替毕业论文(设计)并获得相应学分。今年,该校13名学生成为第一批“吃螃蟹”的人,他们分别来自动物医学、木材科学、应用化学、大数据、茶学等多个不同专业。

✎ 宁波大学科学技术学院2020年出台毕业设计(论文)多样化实施办法,规定学生若以签约作者身份在知名网络文学平台发表作品且符合具体要求,可以申请以网文作品代替传统毕业论文。

✎ 北京邮电大学发布《2023—2024学年本科教学质量报告》,提出该学年首次开展本科团队毕业设计(论文),鼓励学生跨专业、跨学科完成毕业设计(论文)

南开大学文学院副教授刘堃认为,“理想的毕业考核方案应该是多维度考核,不同专业可以根据其特性制定不同的衡量标准。”对于应用型专业,更应注重差异化考核,侧重考查学生的实操能力以及与行业需求接轨的能力。

在北京师范大学高等教育研究院教授李奇看来,多样化是我国本科毕业考核评价未来的走向和趋势。随着高校分层和分类特点越来越明显,本科教学质量和市场选择之间的关系愈加紧密,高等教育将更加注重通过其内外保障和改进机制,对输入、过程、输出和成效验证等环节的人才培养质量进行评价。

中国人民大学外国语学院院长郭英剑教授曾建议可以考虑取消本科生毕业论文的刚性要求,将自主权交由高校做决定。如果不取消本科论文,对其认识与要求也可以有所改进。比如不把本科毕业论文当作学业的最后一步,而是把它视为本科教育阶段的一个组成部分。
郭英剑认为,在如今狠抓本科质量建设的大背景下,应该更加重视本科生的课程学习、课程论文写作、学期论文写作等过程质量管理,而不要把质量的宝都押在最后的毕业论文上。从某种程度上说,这也可以算作是破除“唯论文”评价体系的一种态度与方式。
本文内容来源于麦可思研究,内容仅做学术分享之用,版权归原作者所有,不代表本公众号观点或证实其内容的真实性,如有侵权请联系删除,谢谢!

您需要登录后才可以回帖 登录 | 立即注册

本版积分规则

QQ|Archiver|手机版|小黑屋|Octave中文网学术交流论坛 ( 黑ICP备2024030411号-2 )

GMT+8, 2026-1-12 14:26 , Processed in 0.081606 second(s), 21 queries .

Powered by Discuz! X3.5

© 2001-2025 Discuz! Team.

快速回复 返回顶部 返回列表